本文转自中国人民共和国人力资源和社会保障部。
一、产生背景
随着电子竞技市场的不断被开拓,国际电竞赛事的竞争也呈现白热化,据不完全统计,2018年国内热门电竞赛事超过了500项,我国已经成为世界上最具影响力和最有潜力的电子竞技市场。随着电子竞技产业规模的扩大,电子竞技用户数量和电子竞技观众规模不断提升,预计未来电子竞技赛事也会呈爆发式增长。随着电子竞技赛事全球范围内的发展,其对于高层次、高水平、高素质的电子竞技选手、电竞战队教练、电竞数据分析、电竞项目陪练等相关岗位的需求也变得越来越迫切。培养高水平、高素质的电子竞技员,能够整体提升电子竞技选手的职业素养,同时大大提升电子竞技赛事的竞赛水平和整体质量,从而提升电子竞技赛事活动的观赛体验和影响力。“电子竞技员”这一新职业的设立,对于建立健全电子竞技选手的规范化管理和职业标准,进一步保证和提升电子竞技赛事的竞技水平和质量,满足广大电竞爱好者的需求,提高企业经济效益、推动电竞行业更好更快地发展都具有重要的意义。
(一)电竞产业发展政策利好
经济快速增长下,国家政策在电竞方面也逐渐转向支持鼓励,如下表所示。具体来说,2008年,国家体育总局将电子竞技由第99个正式体育项目批改成为第78个正式体育项目。2015年7月,国家体育总局颁布《电子竞技赛事管理暂行规定》,为电子竞技产业发展提供了政策支持与规范。2017年,原文化部发布《文化部“十三五”时期文化产业发展规划》提出支持发展体育竞赛表演、电子竞技等新业态。2018年,电子竞技正式成为雅加达亚运会的电子体育表演项目,至此,电子竞技在国家体育战略中取得了与传统体育项目相同的地位。
中国和国际组织对电子竞技的扶持政策

国家级的政策扶持是电竞产业发展壮大的基础,而随着电竞的国际影响力提升,地方政府的配套政策也正在加强。
地方政府对电子竞技的扶持政策
(二)电竞教育发展现状
电子竞技的高速发展带来企业对电子竞技人才的巨大需求,人才培养体系缺乏,行业人才积累不足,人才稀缺成为电竞这一新兴产业面临的发展瓶颈。为加快培养电竞专业技能型人才的进度,2016年9月,教育部颁布《关于做好2017年高等职业学校拟招生专业申报工作的通知》(教职成司函〔2016〕114号)将电子竞技运动与管理作为全国《普通高等学校高等职业教育(专科)专业目录》中2016年增补专业,2017年正式执行。
教育部文件一出台,各高校纷纷关注并积极申报,在近几年陆续增设电竞专业。电子竞技运动与管理专业的开设为我国电子竞技专业人才的培养提供了有力的支持。
中国高校电竞相关专业开设情况(部分)
已设立电竞专业的高职院校名单(部分)
已设立电竞专业的中职院校名单(部分)

(三)电子竞技获社会广泛认可
从“电子竞技是洪水猛兽”到“健康的电子竞技活动”,近年来,有关电子竞技运动的正面舆论一路高歌,从主流媒体到细分媒体,从官方口径到民间舆论,电子竞技已经摆脱了之前“误人子弟”的不利形象,与它有关的关键词已经转变为“健康”、“益智”、“产业发展”与“国际化”等积极正面的意义。这种转变与国家层面对于电子竞技运动与产业的扶持不无关系。随着国家政策对于电竞产业的扶持,相关媒体也从多个方面进行舆论导向,在文化层面上营造出良好的市场环境与氛围。
随着电竞项目由繁到简,从重度走向轻度,电竞项目受众不断扩大。从全球来看,2019年电子竞技总观看人数增长到4.54亿,同比增长15.0%;核心电竞爱好者的人数将达到2.01亿,同比增长16.3%,其中,中国核心电竞爱好者预计达到7500万。(数据来自Newzoo《2019全球电子竞技市场报告》)
全球电子竞技观众增长预测
2017年,英雄联盟职业联赛LPL赛区,全年赛事直播观赛人次超过100亿。S7鸟巢总决赛,尽管没有中国战队的参与,但现场上座率仍达到90%,同时在不远的工人体育场正在进行中超北京国安本赛季收官之战,相比于座无虚席的鸟巢场内,工体的上座率只有50-60%。
2018年,上半年LPL赛区职业赛事直播观赛人次超过70.9亿。S8总决赛吸引了全球2.05亿以上的玩家观看,超过了全球人口的三十分之一。2018年11月3日,中国IG战队在S8夺冠后,收到了全民的祝贺,事件影响力扩散到电竞圈之外。共青团中央、央视新闻、紫光阁、新华视点、环球时报、凤凰网等主流媒体也纷纷发文祝贺。
二、职业定义
电子竞技员职业定义:从事不同类型电子竞技项目比赛、陪练、体验及活动表演的人员。
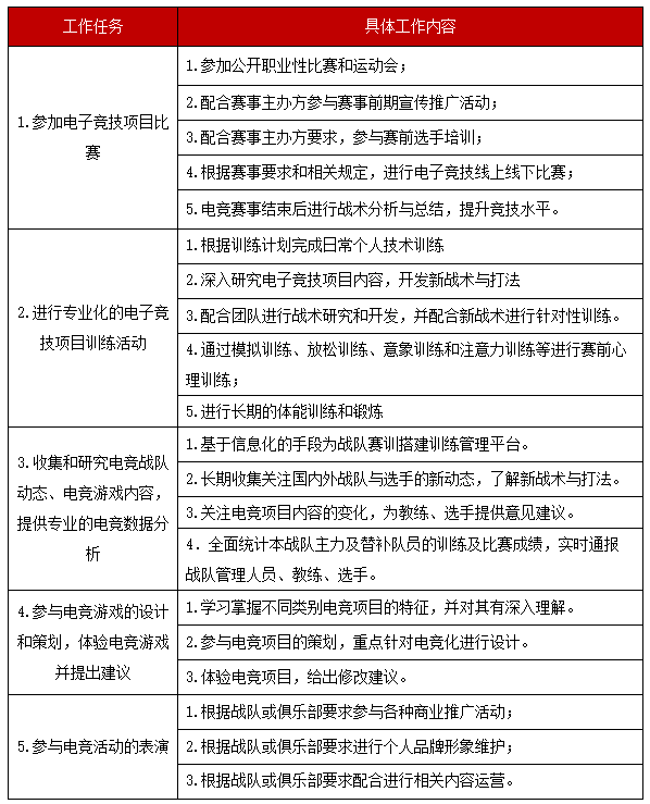
电子竞技员主要工作任务如下所示:
1.参加电子竞技项目比赛;
2.进行专业化的电子竞技项目训练活动;
3.收集和研究电竞战队动态、电竞游戏内容,提供专业的电竞数据分析;
4.参与电竞游戏的设计和策划,体验电竞游戏并提出建议;
5.参与电竞活动的表演。
三、当前就业人群分析
目前我国正在运营的电子竞技战队(含俱乐部)多达5000余家,电子竞技职业选手约10万人,还有大批量半职业、业余电子竞技选手活跃在各种中小规模电子竞技赛事的赛场上。同时,大量电子竞技员在各个电竞俱乐部和电竞陪练平台从事电子竞技教练、电竞数据分析以及电竞项目陪练等相关工作。当前电子竞技员的整体从业规模超过50万人,遍布在全国的一二三线等众多城市,北京、上海、江苏、西安、广州、成都、重庆等地为从业人员高密度聚集区。另外,山东、浙江、安徽、湖南、辽宁等地的电竞小镇建设也带动了周边省市的电子竞技就业发展。
2019年4月15日-21日,大唐文娱针对电子竞技员群体通过问卷调查法进行抽样调查以及文献法,这部分从业人群呈现以下特征:
(一)年龄分布
对调研数据进行整理,被调查的电子竞技员年龄分布有54%的电子竞技员年龄分布在16-22岁之间,有26%的电子竞技员年龄分布在23-30岁之间,只有16%的电子竞技员年龄分布在31-40之间,仅有4%的电子竞技员年龄在40岁以上。根据调研结果显示,电子竞技员就业人群年龄普遍偏低,在被调查者中有80%的从业人员年龄在30岁以下。
(二)从业年限
对电子竞技员就业人群从业年限情况进行调研,通过数据整理可以看出,其中有58%被调查的电竞从业人员工作年限在1-3年之间,30%的电竞从业人员工作年限是3-5年,这两项占据了被调查者总数量的88%,另外有7%的从业人员工作7年以上,4%的从业人员工作5-7年,2%的从业人员工作不到1年。根据调研结果可见,电竞行业从业者的工作年限都相对较短,这与整个电竞行业发展周期较短有必然联系。
(三)学历分布
对电子竞技员就业人群学历情况进行调研,通过数据整理可以看出,被调查者的学历基本集中在高中或中专、大专、本科这3个层次,其中占比最大的高中或中专学历占被调查者总量的46%,其次是大专学历占38%,最后是本科及以上学历占16%。根据调查结果可见,电子竞技员学历相对要求不高,基本集中在大专、中专学历,电子竞技员就业门槛低。
(四)企业规模
对电子竞技员就业人群所在企业规模进行调研,通过数据整理可以看出,50人及以下占比52%,51-100人占比30%,101-500人占比12%,501人及以上占比6%。电子竞技员所在企业以小、微型公司为主,这与当前就业企业以电子竞技俱乐部为主有很大的关系。
(五)薪资水平
对电子竞技员就业人群薪资水平进行调研,不同梯队的电竞职业选手工资水平差距较大,一线选手、二线选手、青训队员的工资水平明显不同,顶尖电竞职业选手年薪基本都能达到百万及以上。目前,职业选手的主要收入包括底薪、奖金、绩效奖金,有能力的还可以广告代言和签约直播等。
选取电竞选手(明星选手外)、电子竞技教练、电竞数据分析以及电竞项目陪练等人群进行调研, 86%电子竞技员从业者的薪资是当地平均工资1-3倍,电子竞技员薪资普遍高于当地平均薪资。
四、职业发展通道
电子竞技员是在电竞产业内从事不同类型电子竞技项目比赛、陪练、体验及活动表演的人员,涵盖了电竞选手、电子竞技教练、电竞数据分析、电竞项目陪练等核心岗位,其职业通道大致可以分为初级电子竞技员、中级电子竞技员和高级电子竞技员。


电子竞技员在电子竞技战队(含俱乐部)中是队伍竞赛成绩提升的核心岗位,在电竞战队日常训练、战术制定、参与比赛等各方面发挥着关键作用。对个人而言,电子竞技员是电子竞技爱好者职业发展的新通道,是个人爱好与职业结合的新的方向和着力点。电子竞技员的价值体现在以下方面:
【对个人价值】新的职业选择,形成复合型人才竞争壁垒,拥有良好的就业和薪资前景;
【对企业价值】促进电子竞技战术战略的发展,全面提升电子竞技俱乐部整体竞技水平的提升,改善比赛成绩
【对社会价值】推动电子竞技产业发展,提升电子竞技运动水平乃至社会效能。
五、未来市场需求
电子竞技整体产业规模增长速度远远超过了电子游戏的增长幅度和速度,随着电子竞技产业链的逐渐完善,未来电子竞技产业将会形成与传统体育类似的收入模式,由电子竞技“赛事”衍生出电子竞技“产业生态收入”,电子竞技产业整体规模不可限量。根据我国第三方机构的数据统计,2018年中国电竞整体市场规模为940.5亿,预计2020年超过1350亿元;从电子竞技用户规模方面来看,预计2020年达到4.3亿,我国电子竞技市场已经成为世界上最具影响力和最有潜力的市场。(数据来自艾瑞咨询《2019中国电子竞技行业研究报告》)
电子竞技市场的发展需要大量的电子竞技员投入到产业运作中,通过整体提升电子竞技的技术水平、电子竞技的娱乐性和观赏性,从而带动以电子竞技赛事为核心的电子竞技产业发展,拉动粉丝经济,提升整体产业规模。据不完全统计,目前只有不到15%的电子竞技岗位处于人力饱和状态,预测未来五年电子竞技员人才需求量近200万人。由此可见,电子竞技专业人才十分稀缺,整个人才市场基本属于空白状态。电子竞技员具有广阔前景,市场需求量和从业数量将呈现井喷式增长,未来将会遍布全国各个一二三线城市,遍布电子竞技产业链的各个环节的核心岗位。
六、专家观点
中国体育界元老、亚奥理事会终身名誉副主席魏纪中:我们正在进入一个新的时代,新形态注定会改变人类的生活方式,这种新形态就包括了电子竞技。不应把电子竞技和电子游戏混淆,电子游戏有一些消极的地方,电子竞技正是瑕不掩瑜的一部分。电子竞技可以为电子游戏纠偏。
亚洲电子体育联合会主席霍启刚:我们想搭一座桥,把刚刚成长起来的电子体育带到主流体育的范畴里来。一方面吸引了大量年轻群体的电竞发展很快,需要利用主流体育的优秀理念自我规范,给年轻人更健康的反馈;另一方面有亚运、奥运的助力,电竞也会更受认可。电子竞技体育也不仅是比赛,背后是很大的产业,从教练、经理到赛事组织和运营,年轻人完全可能成为这个产业中的工作人员,这就是一份正常的职业。
七、典型人物案例
(一)张宁:“冠军队长”
张宁(ID:xiao8)前DOTA2项目职业选手,现任EHOME电子竞技俱乐部DOTA2分部教练。2009年,张宁和几位家乡好友组建Dream战队,正式开启职业生涯。2011年,张宁转会至LGD俱乐部并担任队长。
2012年,他率队参加第二届DOTA2国际邀请赛(TI2),最终位列第三。2014年初,他以50万人民币的转会费来到新成立的Newbee俱乐部,并在半年后举行的第四届国际邀请赛(TI4)上率队夺得冠军。这是中国战队夺得的第二座TI冠军奖杯,张宁也因此被称为“冠军队长”。TI4结束后,张宁曾因个人原因短暂告别职业赛场,2015年年初以200万人民币转会费重回LGD战队。在之后的第五届国际邀请赛上,他率队取得季军的成绩。2017年初,他在LGD俱乐部正式结束自己的选手职业生涯。
2018年5月,EHOME俱乐部宣布张宁成为战队的新任主教练,在他带队的一年中,队伍夺得2018年世界电子竞技运动会总决赛和布加勒斯特乙级联赛两座冠军奖杯。张宁打法稳重又不失进攻性。但和打法相比,其在排兵布阵上的天赋堪称中国电竞之最。
(二)喻文波:天才少年
喻文波(ID:JackeyLove)现效力于IG俱乐部英雄联盟分部,司职射手位。英雄联盟职业联赛新秀,被誉为天才少年,以操作细腻、打法激进著称。
2016年9月,喻文波加入IG战队,但因年龄问题无法参加LPL赛事。2016年和2017年,喻文波随队参加全国电子竞技大赛,首发出场并夺得冠军。2018年,年满18岁的喻文波正式成为IG战队的首发ADC,并在一年里先后随队获得2018年LPL春季赛四强、德玛西亚杯季军、英雄联盟全球总决赛冠军等殊荣。值得一提的是,IG战队是第一支夺得英雄联盟全球总决赛冠军的LPL战队,而小将喻文波因在比赛中展现出强大的实力和稳定的心理素质,迅速成长为中国《英雄联盟》新一代明星选手。2019年,喻文波被LPL官方提名为年度最佳ADC选手,荣获2019年度最佳新秀选手奖项。
(三)明凯:顶级选手
明凯(ID:Clearlove)现效力于EDG电子竞技俱乐部英雄联盟分部,司职打野位。英雄联盟职业联赛0001号选手。
明凯19岁时加入WE战队,司职打野,并随队夺得中国《英雄联盟》历史上第一个世界冠军——IPL5冠军。明凯也跻身国内顶尖选手之列。2013年,明凯跟随前WE教练阿布等人转会至新成立的EDG俱乐部。2015年MSI季中冠军赛上,明凯率队击败了当时世界排名第一的韩国战队SKT,EDG成为国内第一支在厂商赛事上夺得冠军的英雄联盟战队。
在职业生涯的早期,明凯打法凶狠、充满侵略性,是一名技术全面的顶级选手。随着年龄的增长,明凯如今正逐渐转型为战术型选手。虽然年龄已大,但多年积攒的经验、始终积极拼搏的精神让他成为队伍里不可或缺的一名老将,也成为中国《英雄联盟》项目的代表性选手。
(四)Fy:四号位的魔术师
徐林森(ID:Fy)现效力于LGD电子竞技俱乐部DOTA2分部(PSG.LGD战队),司职辅助位。成为职业选手前,徐林森曾是国内知名游戏平台—浩方对战平台上的高段位玩家。作为一名辅助选手,徐林森擅长观察全局,发动奇袭。在比赛中清晰的思路和一次次奇袭常常在比赛前期就帮助队伍建立优势。
2012年10月,徐林森加盟VG战队,开启职业生涯。2014年,徐林森随队参加第四届DOTA2国际邀请赛(TI4),最终的决赛中负于Newbee屈居亚军。之后的时间里,徐林森随队获得了TS2、i联赛第一赛季的冠军,DAC亚军和TI5殿军等一系列优异成绩。其在第五届国际邀请赛(TI5)败者组第二轮对阵美国战队Cloud9的比赛中,徐林森的精彩表现令国外解说高呼“Fy-God”、“F-God”,其一手出神入化的拉比克被誉为“四号位的魔术师”。2016年,竞技状态下滑的徐林森被下调至俱乐部青训队VG.R,一个月后他便随队获得Sli邀请赛的冠军。第六届国际邀请赛上,由于签证问题,人员不整的VG.R在败者组首轮即遭淘汰。第七届DOTA2国际邀请赛结束后,合约到期的徐林森选择加盟PSG.LGD战队,带领队伍在2018年5月举行的震中杯和MDL长沙站两项Major级别的赛事中接连夺魁,徐林森荣膺震中杯MVP。在第八届国际邀请赛(TI8)上,他带队再度登上TI决赛的舞台,却负于OG战队,再次收获亚军。