11月28日至12月28日,教育部“24365校园招聘服务”推出全国教育系统高校毕业生专场招聘会。线下、线上招聘会共提供就业岗位8.9万余个。
想知道招聘会的具体情况和场次信息?
快跟教育小微一起来看↓↓↓

11月28日至12月28日,教育部“24365校园招聘服务”推出全国教育系统高校毕业生专场招聘会,引导高校毕业生面向教育系统就业,推进教育事业发展。本次活动由教育部高校学生司指导,全国高等学校学生信息咨询与就业指导中心主办,北京师范大学、华东师范大学、华中师范大学、东北师范大学、陕西师范大学、西南大学等6所高校承办,采取线上线下结合的模式开展。
首场线下招聘会由东北师范大学在长春市长春国际会展中心举办,中共黑龙江省委党校、中国科学院长春应用化学研究所、石家庄市第二中学等1000余家企事业单位参会,提供就业岗位约3.3万余个。线上招聘会同步进行,设置新职业网主会场和6所高校分会场,截至目前,四川大学、华东理工大学等1200余家企事业单位报名参会,已提供就业岗位5.6万余个。高校毕业生可通过新职业网进入招聘会主会场和6所高校分会场,挑选心仪的单位和岗位投递简历。
本次专场招聘会是教育部贯彻党的十九届五中全会精神,落实党中央、国务院“稳就业”、“保就业”决策部署,开展“2021届全国普通高校毕业生就业创业促进行动”的系列活动之一。教育部“24365校园招聘服务”将持续推出重点地区、重点行业、重点群体等系列专场招聘活动,面向2021届高校毕业生和2020届离校未就业毕业生提供优质岗位信息。
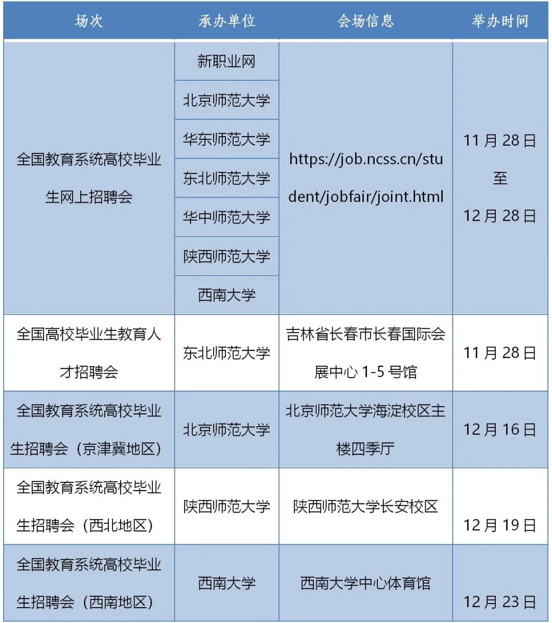
全国教育系统高校毕业生专场招聘会场次信息
