首页
专业洞察
职业测评
职业探索
职业人物
职业微视频
就业指导课
专题汇总
取消
登录
注册
首页
>
职业资讯
速看!考研下一阶段即将有变化!官方提醒来了
2019年03月20日
来源: 中国青年报中青在线
本文来自中国青年报(ID:zqbcyol 整理:张力友)综合,来源:研招网(ID:chsiyz)、中国研究生招生信息网、@人民日报
前几天,考研国家线公布!下一阶段,考研调剂服务系统将于明天开通,有哪些注意事项?一起来看看!
2019年全国硕士研究生招生调剂服务系统将于3月20日至4月30日开通。研招网官微发文提醒《调剂复试4变化》,一起来注意!
《2019年全国硕士研究生招生工作管理规定》(以下简称“规定”)对招生单位调剂办法做出了更为具体的规定:
招生单位应当按教育部有关政策制定本单位(含所属院、系、所)调剂工作办法,详细说明接收考生调剂的时间、基本要求、工作程序、调剂复试办法、联系咨询电话等信息,并提前在“全国硕士生招生调剂服务系统”和本单位网站公布。
今年的调剂复试的政策还有其它变化:
《规定》要求,招生单位每次开放调剂系统持续时间不低于12个小时:考生需密切关注招生单位开放调剂系统的时间,如有计划余额信息发布,及时填报调剂志愿。
《规定》指出,教育部公布考生进入复试的初试成绩基本要求(国家线)后,考生可通过“研招网”调剂服务系统了解招生单位的调剂办法、计划余额信息,还需关注招生单位的调剂申请条件。
《规定》还要求对申请同一招生单位同一专业、初试科目完全相同的调剂考生,招生单位应当按考生初试成绩择优遴选进入复试的考生名单;不得简单以考生提交调剂志愿的时间先后顺序等非学业水平标准作为遴选依据。
《规定》还明确,从2019年开始,研招复试期间需要用到初试准考证。提醒大家提前去找之前保存的准考证,以备复试使用。研招网已于3月1日至4月30日再次开通考生准考证下载。
此外,考生还需要关注:
按照往年调剂服务系统的规定,考生调剂志愿锁定时间由招生单位自主设定,最长不超过36小时。
一般来说,网上调剂服务系统开通后前4小时访问用户较多,考虑到调剂开放时间不低于12个小时,建议大家错开高峰报名。
延伸阅读
考研调剂复试实用指南
调剂服务系统即将开通!与心仪学校失之交臂的同学们,赶紧打起精神,来一场漂亮的“翻身仗”。
先来看看你的成绩上国家线了吗?
学术学位类国家线
↓↓↓
专业学位类国家线
↓↓↓
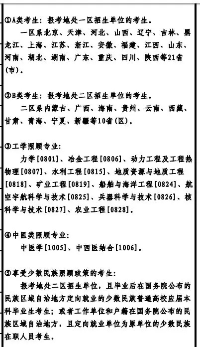
那么,哪些考生可以参加调剂?怎样进行调剂?有哪些注意事项?…实用考研调剂指南,戳图↓↓
扩散,提醒!
为了最初的梦想,加油!
中国青年报(ID:zqbcyol 整理:张力友)综合,来源:研招网(ID:chsiyz)、中国研究生招生信息网、@人民日报
热门专业
{{item.title}}
查看更多
了解自己的职业能力
{{item.title}}
查看更多
职业微视频
{{item.praise}}
{{item.videoTime}}
{{item.title}}
查看更多
完成阅读
今天在职业规划的道路上又前进了一步