2017年新增博士、硕士学位授予单位及其授权点名单公布
日前,国务院学位委员会印发通知,公布了2017年审核增列的博士、硕士学位授予单位及其学位授权点名单。
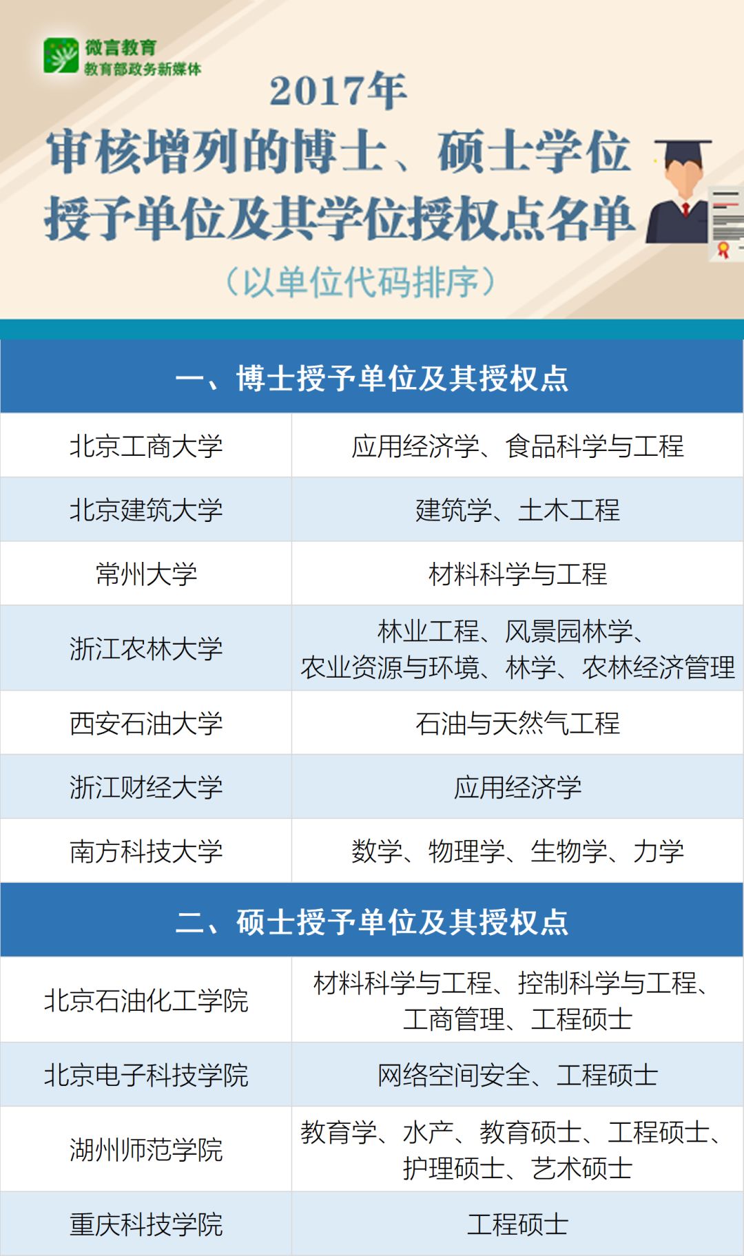
具体名单有哪些?随小编一起看↓↓↓
北京工商大学等7个博士学位授予单位、北京石油化工学院等4个硕士学位授予单位,自批准之日起,可开展招生、培养、学位授予工作。

中国民航大学等21个博士学位授予单位、山西大同大学等25个硕士学位授予单位,需进一步加强建设,补短板强弱项,待其办学水平和研究生培养能力达到相应要求,并通过国务院学位委员会核查后,再开展招生、培养、授予学位工作。
新增博士硕士单位的标准是什么?对于仍需加强建设的新增博士、硕士学位授予单位,如何加强建设? 国务院学位委员会办公室、教育部学位管理与研究生教育司有关负责人进行了解读,一起来看↓↓↓
一、新增博士、硕士学位授予单位的主要考虑是什么?
为落实党的十九大精神,本次新增博士、硕士学位授予单位审核,针对研究生教育中存在的不平衡不充分问题,坚持“服务需求、提高质量”,深化研究生教育供给侧结构性改革,促进研究生教育高质量发展。
一是坚持服务需求。进入新时代,研究生教育的重要任务是以经济社会发展需要为导向、优化高等教育结构、实现内涵式发展。当前我国研究生教育发展不平衡不充分的一个突出表现,就是区域之间的不平衡,西部地区、特别是民族地区的研究生教育还比较薄弱,对国家区域、民族发展战略的支撑还有待加强。必须坚持服务需求,针对上述短板弱项,着力优化研究生教育结构,更加注重研究生教育的整体布局和平衡充分发展。
二是坚持质量导向。在我国学位授权体系布局基本完成的情况下,高质量发展既是必须落实的重要任务,也是新时代研究生教育的发展目标。因此,首先通过制定新增博士、硕士学位授予单位申请基本条件,设立高质量发展的标准导向,确保申请单位的基本办学质量;其次,通过组织高水平专家严格复审,对申请单位进行严格把关,确保新增博士、硕士学位授予单位的办学质量,避免低水平重复。
三是满足人民需要。研究生教育是国民教育体系的重要组成部分,是人民群众接受高质量教育、享受基本公共服务的重要一环。必须贯彻以人民为中心的发展理念,充分考虑各地、高校发展本地研究生教育的强烈愿望和近十年没有开展新增单位审核的现实情况,在保证质量水平的前提下,以合理的博士、硕士单位增量,满足人民群众的需要,促进研究生教育平衡充分发展。
四是坚持以评促建。质量导向应贯穿于学位授权审核的全过程,既要在批准前的审核端强化质量,也要在批准后的建设端强化质量。因此,国务院学位委员会专门作出决议,为保证质量、促进建设,对需要加强建设的新增博士、硕士学位授予单位,即使已经通过了审批,也要求其主管部门制定建设方案,加大投入,深化改革,支持新增单位在一定时期内达到相应的办学水平。
二、此次公布的新增博士、硕士学位授予单位的申报、评审、审批程序是什么?
依照《博士硕士授权审核办法》规定,新增博士、硕士学位授予单位的申报、评审、审批程序有六个环节,包括学校申请、省级学位委员会核查材料并确定申请资格、省级学位委员会组织评议、国务院学位委员会组织复审、对拟新增学位授予单位及其学位授权点进行公示、国务院学位委员会正式审批等。
需要特别说明的有两点:
一是关于推荐名额。对于有高校达到申请基本条件的省(区、市),推荐名额没有限制,只要符合基本申请条件的高校都可推荐。同时,考虑到申请基本条件发布时间较短和各省特别是西部地区发展研究生教育的迫切需求,对没有高等学校符合申请基本条件的省(区、市),可按照国家、区域的需求择优推荐新增博士、硕士学位授予单位申请高校各一所(此类申请高校以下简称“按需推荐高校”)。按需推荐高校的评议程序由各省按程序组织推荐。
二是关于复审。对于新增博士学位授予单位,无论是达到申请基本条件的高校还是按需推荐的高校,都要参加复审,且是差额的。对于新增硕士学位授予单位,只对按需推荐的高校进行差额复审,对符合申请基本条件的高校不再进行复审,仅进行材料核查,无异议的直接确定为拟新增硕士学位授予单位。
经上述程序,国务学位委员会第三十四次会议最终审批通过28所高校为新增博士学位授予单位、29所高校为新增硕士学位授予单位,各省(区、市)均有高校新增为博士或硕士学位授予单位。
三、新增博士硕士单位的标准是什么?
在国务院学位委员会组织的专家复审中,从五个方面对新增博士硕士单位进行把关,博士硕士单位在水平要求上有一定差异。
一是办学方向与特色。新增单位应贯彻党的十九大精神和习近平新时代中国特色社会主义思想,坚持社会主义办学方向,全面落实立德树人根本任务,办学定位清晰、目标明确、特色鲜明,党建和思想政治工作落实到位。拟开展研究生教育的学科或专业学位类别,必须是服务本地区和国家经济社会发展亟需的学科或专业学位类别。
二是师资队伍与水平。应有师德高尚、业务水平较高的师资队伍,专业教师中具有博士、硕士学位教师的比例合理,年龄结构合理,全日制在校学生人数与专任教师的比例合理,部分教师担任过研究生导师,新增硕士单位导师比例中应有一定比例的双师型教师及行业、企业专家。
三是人才培养与质量。现有人才培养质量高,社会声誉良好。近5年内一般应获得多项省部级及以上教学奖励,无重大学术不端事件。已制定科学完整的研究生培养方案,能够按方案开设高水平研究生课程。
四是科学研究与贡献。应具有相当的科学研究基础,目前承担多项国家级、省部级及横向科研项目,师均科研经费充足。一般应获得多项省部级及以上科研奖励,取得若干高水平学术成果,有多项科研成果应用转化或被政府采纳,取得较好的经济社会效益。
五是条件支撑与管理。应具有较好的学科基础,学科设置合理;具有支撑研究生培养所必需的科研平台;拥有充足的教学科研仪器设备、图书文献资料;国内外学术交流与合作活跃,有实质性成果;学校生均经费收入合理。学校研究生教育管理机构健全,专职管理人员配置合理,规章制度完善,执行情况较好。有完善的研究生奖助体系,公共服务体系完备。
同时,根据服务需求、强化质量、优化结构的要求,重点考虑了以下政策导向:一是优先支持符合申请基本条件的高校;二是优先支持边疆地区具有重大国家战略意义的高校;三是优先支持填补国家空白领域的高校;四是同等条件下优先考虑西部地区高校和民族高校;五是同等条件下适当考虑布局在非省会中心城市且该城市没有博士学位授予单位的高校,特别是一些办学年限长、对区域支撑作用强的高校。
在复审过程中,专家组按照上述五条标准和五条政策导向,对申请新增博士、硕士学位授予单位进行了客观公正的评议和无记名投票。
四、有的高校也进行了公示,但并没有批准为新增博士、硕士学位授予单位,原因是什么?
国务院学位委员会按照《博士硕士学位授权审核办法》规定,批准了复审中专家同意票数在三分之二(含)以上的24所高校为新增博士学位授予单位、29所高校为新增硕士学位授予单位。同时,根据复审专家组希望适当增加学位授予单位数量的意见,国务院学位委员会启动了特别程序,对复审中专家同意得票不足三分之二的10所申请博士单位高校和1所申请硕士单位高校,是否列入审批议程进行了审议表决,决定将这些高校中得票在二分之一以上的4所申请博士单位高校作为审批对象,列入审批程序。经表决,批准这4所高校为新增博士学位授予单位。其余高校虽然进行了公示,但没有进入审批程序,未被审批为新增博士硕士单位。
五、对于仍需加强建设的新增博士、硕士学位授予单位,如何加强建设?
对照申请基本条件,国务院学位委员会审批通过的28所新增博士学位授予单位、29所新增硕士学位授予单位中,仍需加强建设的有21所博士学位授予单位、25所硕士学位授予单位。这些单位的主管部门都给予了高度重视,制定了专门的建设方案,在办学方向、办学经费、师资队伍、支撑条件等各方面加强政策引导,加大资金投入,针对性地补齐这些高校的短板,使其在一定时间内达到相应办学水平,并提出了明确的时间表。
经统计,建设举措主要集中在以下方面:
一是进一步凝练办学方向和目标,破除了“等靠要”思想,更加聚焦高水平和高质量,建设动力明显增强。
二是显著增加办学经费,统筹财政、社会、自筹等多元经费渠道。
三是大力加强师资队伍建设,通过人事制度改革,设立“编制池”等多个办法,预计增加教师编制两千五百余个。
四是着力优化在校生比例结构,特别是部分新增博士学位授予单位,计划通过大幅度的调整,推动全校整体办学结构的优化。
五是更加重视科研育人,创新机制,采取支持实验室及平台建设、保持师均科研经费稳步提升、开展国内国际交流合作、加强校企校地服务与联系等多种措施,提升教师科研能力,发挥科研在研究生培养中的支撑作用。
六、未来新增博士、硕士学位授予单位是否能够常态化实施?
按照《博士硕士学位授权审核办法》规定,新增学位授权由国务院学位委员会统一部署,每3年开展一次。今后将按照此规定,定期开展新增博士、硕士学位授予单位审核工作。(本文转自微言教育)