首页
专业洞察
职业测评
职业探索
职业人物
职业微视频
就业指导课
专题汇总
取消
登录
注册
首页
>
职业资讯
便民大招来了!北京这些教育类证明已被取消
2018年04月08日
来源:首都教育
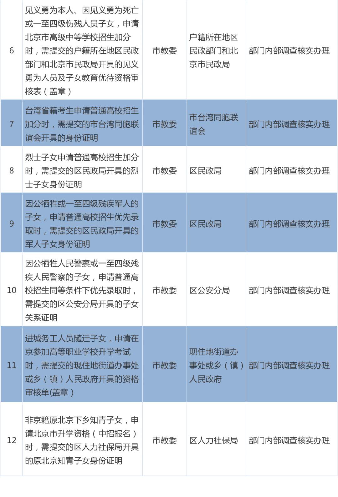
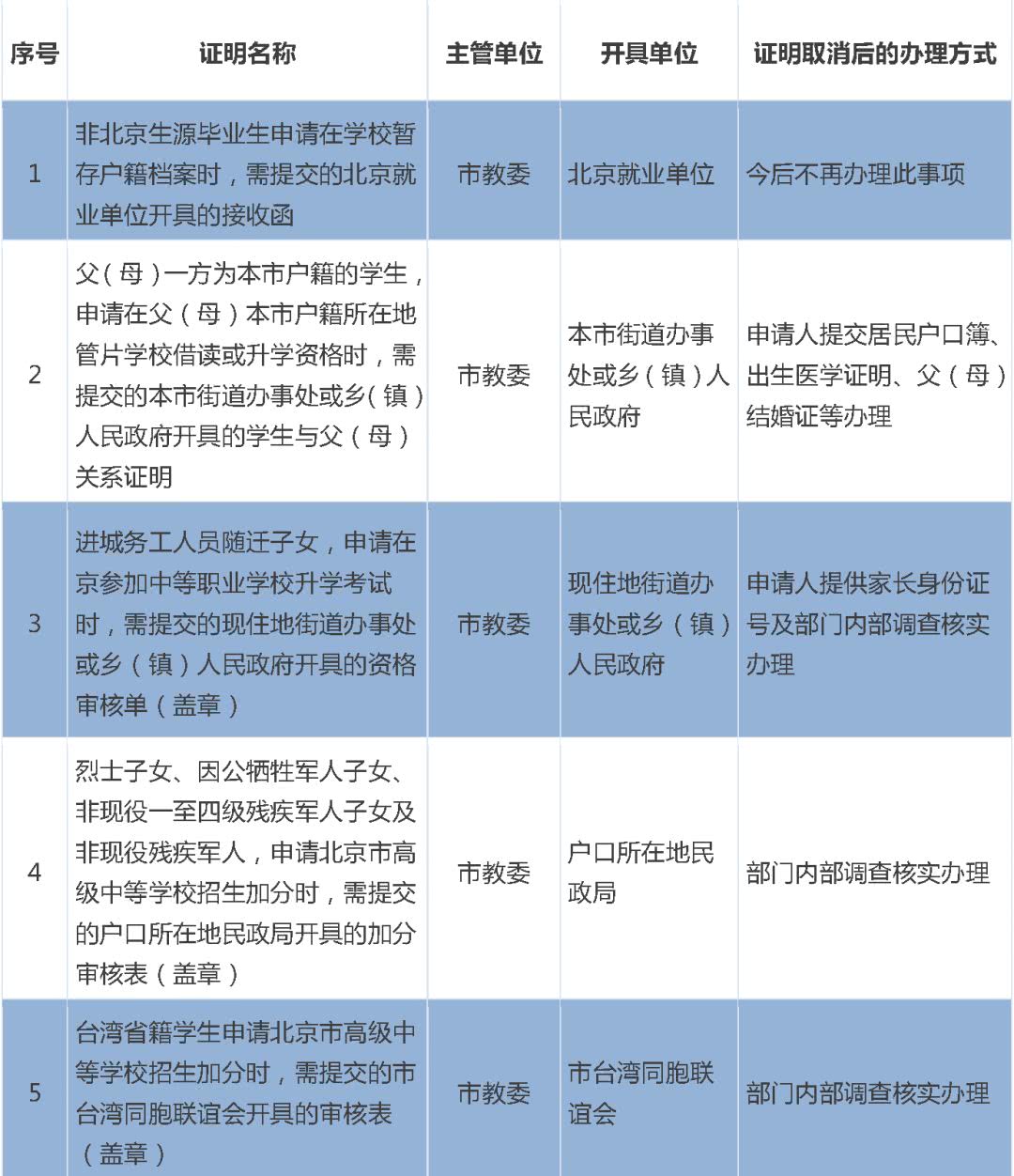
最近,北京市又取消了一批市级部门、事业单位要求开具的各类证明,今后这些证明不再要求当事人提供。其中在就读升学方面,本次共取消了12项证明。具体都有哪些呢?一起来看↓↓
来源:首都之窗
热门专业
{{item.title}}
查看更多
了解自己的职业能力
{{item.title}}
查看更多
职业微视频
{{item.praise}}
{{item.videoTime}}
{{item.title}}
查看更多
完成阅读
今天在职业规划的道路上又前进了一步