取消 注册

被总理@4次!这个专业要火,新机遇来了!

2018年03月08日 来源:人民日报
3月6日,南京大学官网正式发布新闻,经研究决定,南京大学正式成立人工智能学院。两天前,李克强总理在政府工作报告中四次提及“智能”,并特别指出要“加强新一代人工智能研发应用”、“发展智能产业”。时代的最新机遇来了,你准备好了吗? 

据悉,南京大学希望,人工智能学院的招生工作可以在今年开始,具体工作进展还在协商中。

南大成立人工智能学院,被认为是顺应国际科技发展趋势、打造学科发展生态体系、更好地服务国家与地方建设的重大举措。


南京大学表示,成立人工智能学院该校具有明显优势:南京大学是国家长期重点建设的综合性大学,长期以来坚持内涵发展、推动交叉创新、追求学术卓越,拥有众多一流学科群体,取得了公认的学术声誉和社会影响。南京大学计算机科学与技术学科是国家一级重点学科,计算机软件新技术国家重点实验室已连续三次在评估中获得优秀,长期发展形成了软件与智能两大优势,是国内公认的学术与人才培养高地,在国际上具有良好的学术声誉。

同学们表示,现在转专业还来得及吗?


新机遇!政府工作报告中多次提及

3月5日,李克强总理在政府工作报告中四次提及“智能”,并特别指出要“加强新一代人工智能研发应用”、“发展智能产业”。

实施“中国制造2025”,推进工业强基、智能制造、绿色制造等重大工程,先进制造业加快发展。  实施大数据发展行动,加强新一代人工智能研发应用,在医疗、养老、教育、文化、体育等多领域推进“互联网+”。发展智能产业,拓展智能生活。运用新技术、新业态、新模式,大力改造提升传统产业。

2017年7月,国务院发布《新一代人工智能发展规划》,这是我国首部国家层面的人工智能发展规划。规划提出了人工智能在中国“三步走”的战略目标,宣布将举全国之力在2030年抢占人工智能全球制高点。

超强机器人出现!分分钟被AI惊呆…

前不久,不少人被一段机器人后空翻的视频刷屏了。视频中,双足人形机器人阿特拉斯又是走“梅花桩”,又是秀后空翻,完成了一段精彩绝伦的体操表演。

要知道阿特拉斯在2014年的时候仅仅能够单腿站立;

在2016年就可以随主人一起去踏雪了;


而到今年,他已经可以完成后空翻了。

新闻写作机器人同样让人咋舌。在2017腾讯媒体+峰会现场,腾讯新闻写作机器人Dreamwriter只用了0.5秒便写出一篇千余字的文章,一口气写了14篇稿,还可自动配图和剪辑视频。与此同时,微信智聆和翻译君在现场的同声传译也轻松hold住全场。


腾讯媒体+峰会现场,实时播放嘉宾演讲词,实时双语翻译。来源:腾讯

而这一切都需要依靠AI(人工智能)技术来完成。

年薪百万起!火爆的人工智能在学什么?

调查显示,2017年时,AI工程师平均年薪为34万元,接近IT工程技术类的两倍,而有10年以上经验的AI工程师,年薪高达140万元,而IT工程师还不到55万元。

业内人士表示,由于人才匮乏,人工智能工程师的年薪水涨船高。如此火爆的人工智能专业,到底是学什么的?

人工智能企业“大家社区”的杨洋说,人工智能的三个基础点,一是算法,包括深度学习,二是大数据,这是人工智能的支撑,三是运算能力和硬件,“这几个方面的人才需求都很旺盛”。

人工智能行业到底缺少什么样的人才?

安徽咪鼠科技公司负责人冯海洪认为,一是一些逻辑算法方面的人才,做底层技术算法研究;二是基于一些核心技术平台如人脸识别、语音识别等线上云端能够使用的人才,基于平台开发的人才;三是大数据人才;四是人工智能硬件产品人才,对新的终端产品有所了解,比如机器人、手机等。

这些高校率先设立人工智能学院!

与基本上大院校都有人工智能专业和研究方向的美国相比,在很长一段时间里,中国高校内并没有人工智能专业。

网易科技与乌镇智库在2016年出品的《全球人工智能发展报告》显示,人工智能领域全球大学排名TOP20,美国共有16所高校入围,英国有3所高校上榜。


国务院2017年印发《新一代人工智能发展规划》,提到将“加快培养聚集人工智能高端人才”。随着《规划》的推出,目前各地高校已经开始筹建人工智能专业和人工智能学院。

国内人工智能专业哪家强?

浙江大学计算机学院副院长、浙江大学人工智能研究所所长吴飞在接受媒体采访时表示,目前国内本科没有人工智能这一专业,人工智能目前是计算机科学里的一个研究方向,还与信息学紧密结合在一起的。

“因此,计算机科学与技术、控制学、软件工程以及统计数学这几个专业,与人工智能结合非常紧密,在学科上具有高相关性。目前,已经有大学开设了数据科学相关专业,直接对接人工智能领域的应用。”吴飞认为。


人工智能领域TOP20中国大学排名 图片来源:网易科技与乌镇智库出品的2016《全球人工智能发展报告》

国内高校中,九校联盟(C9,即北京大学、清华大学、复旦大学、上海交通大学、南京大学、浙江大学、中国科学技术大学、哈尔滨工业大学、西安交通大学,共9所高校)和中国科学院在人工智能研究方面处于领先地位。

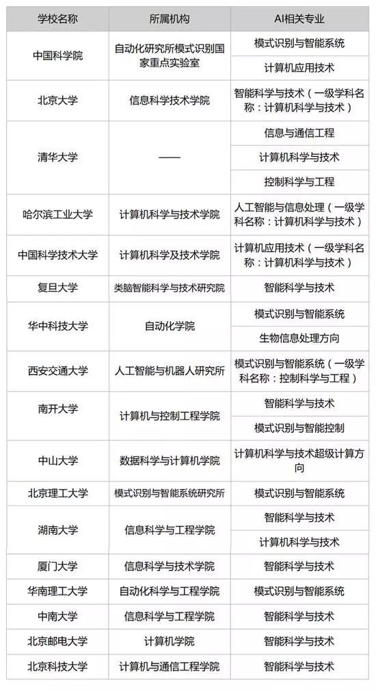
32家开设人工智能相关专业的高校一览

(该统计截至 2017-08-29, 仅供参考 )


图片来源:网易智能

本文来自人民日报百家号,来源:中国青年报(ID:zqbcyol ,整理:朱健斌 张小松),综合整理自微博@南京大学、青塔(ID:cingta-com)、中新经纬(ID:jwview)、经济参考报、河南商报、网易智能等。

本期编辑:崔鹏、赵雅娇