首页
专业洞察
职业测评
职业探索
职业人物
职业微视频
就业指导课
专题汇总
取消
登录
注册
首页
>
职业资讯
全国129所高校撤销340个学位授权点 北京最多
2018年03月01日
来源:教育部
本文来自教育部
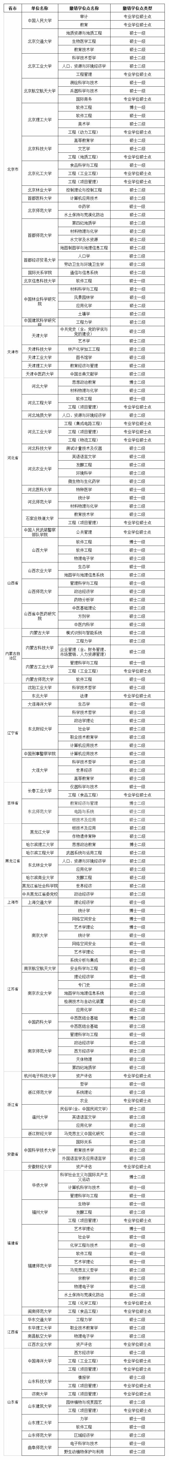
2月27日,国务院学位委员会正式公布了《关于下达2017年动态调整撤销和增列的学位授权点名单的通知》,共有25个省份的129所高校大幅撤销了340个学位点,24个省份的87所高校增列了184个学位点,撤销的学位点数量远超增列的学位点数量。撤销的学位授权点的招生及在学研究生的学位授予按照《博士、硕士学位授权学科和专业学位授权类别动态调整办法》规定进行。
2017年经动态调整撤销的学位授权点清单
热门专业
{{item.title}}
查看更多
了解自己的职业能力
{{item.title}}
查看更多
职业微视频
{{item.praise}}
{{item.videoTime}}
{{item.title}}
查看更多
完成阅读
今天在职业规划的道路上又前进了一步